오늘이라도
[III. 객체 지향 원리 적용] 8. IoC, DI, 그리고 컨테이너 본문
1. 제어의 역전 IoC (Inversion of Control)
- 기존 프로그램은 클라이언트 구현 객체가 스스로 필요한 서버 구현 객체를 생성하고, 연결하고, 실행했다. 한마디로 구현 객체가 프로그램의 제어 흐름을 스스로 조종했다. 개발자 입장에서는 자연스러운 흐름이다.
- 반면에 AppConfig가 등장한 이후에 구현 객체는 자신의 로직을 실행하는 역할만 담당한다. 프로그램의 제어 흐름은 이제 AppConfig가 가져간다. 예를 들어서 OrderServiceImpl 은 필요한 인터페이스들을 호출하지만 어떤 구현 객체들이 실행될지 모른다.
- 프로그램에 대한 제어 흐름에 대한 권한은 모두 AppConfig가 가지고 있다. 심지어 OrderServiceImpl 도 AppConfig가 생성한다. 그리고 AppConfig는 OrderServiceImpl 이 아닌 OrderService 인터페이스의 다른 구현 객체를 생성하고 실행할 수 도 있다. 그런 사실도 모른 채 OrderServiceImpl 은 묵묵히 자신의 로직을 실행할 뿐이다.
- 이렇듯 프로그램의 제어 흐름을 직접 제어하는 것이 아니라 외부에서 관리하는 것을 제어의 역전(IoC)이라 한다.
2. 프레임워크 vs 라이브러리
- 프레임워크가 내가 작성한 코드를 제어하고, 대신 실행하면 그것은 프레임워크가 맞다. (JUnit)
- 반면에 내가 작성한 코드가 제어의 흐름을 담당한다면 그것은 프레임워크가 아니라 라이브러리다.
3. 의존관계 주입 DI (Dependency Injection)
- OrderServiceImpl 은 DiscountPolicy 인터페이스에 의존한다. 실제 어떤 구현 객체가 사용될지는 모른다.
- 의존관계는 정적인 클래스 의존 관계와, 실행 시점에 결정되는 동적인 객체(인스턴스) 의존 관계 둘을 분리해서 생각해야 한다.
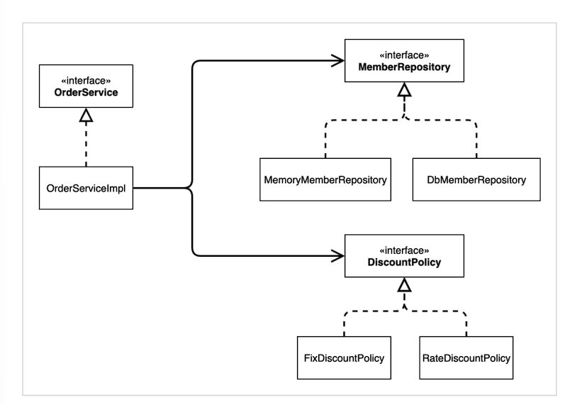
4. 정적인 클래스 의존관계
- 클래스가 사용하는 import 코드만 보고 의존관계를 쉽게 판단할 수 있다. 정적인 의존관계는 애플리케이션을 실행하지 않아도 분석할 수 있다. 클래스 다이어그램을 보자
- OrderServiceImpl 은 MemberRepository, DiscountPolicy에 의존한다는 것을 알 수 있다.
- 그런데 이러한 클래스 의존관계 만으로는 실제 어떤 객체가 OrderServiceImpl에 주입될지 알 수 없다.

5. 동적인 객체 인스턴스 의존 관계
- 애플리케이션 실행 시점에 실제 생성된 객체 인스턴스의 참조가 연결된 의존 관계다.

- 애플리케이션 실행 시점(런타임)에 외부에서 실제 구현 객체를 생성하고 클라이언트에 전달해서 클라이언트와 서버의 실제 의존관계가 연결되는 것을 의존관계 주입이라 한다.
- 객체 인스턴스를 생성하고, 그 참조값을 전달해서 연결된다.
- 의존관계 주입을 사용하면 클라이언트 코드를 변경하지 않고, 클라이언트가 호출하는 대상의 타입 인스턴스를 변경할 수 있다.
- 의존관계 주입을 사용하면 정적인 클래스 의존관계를 변경하지 않고, 동적인 객체 인스턴스 의존관계를 쉽게 변경할 수 있다.
6. IoC 컨테이너, DI 컨테이너
- AppConfig처럼 객체를 생성하고 관리하면서 의존관계를 연결해 주는 것을 IoC 컨테이너 또는 DI 컨테이너라 한다.
- 의존관계 주입에 초점을 맞추어 최근에는 주로 DI 컨테이너라 한다.
- 또는 어셈블러, 오브젝트 팩토리 등으로 불리기도 한다.
'인프런 > 스프링 핵심 원리 - 기본편 (김영한)' 카테고리의 다른 글
| [III. 객체 지향 원리 적용] 7. 좋은 객체 지향 설계의 5가지 원칙의 적용 (0) | 2023.02.09 |
|---|---|
| [III. 객체 지향 원리 적용] 6. 전체 흐름 정리 (0) | 2023.01.20 |
| [III. 객체 지향 원리 적용] 5. 새로운 구조와 할인 정책 적용 (0) | 2023.01.19 |
| [III. 객체 지향 원리 적용] 4. AppConfig 리팩터링 (0) | 2023.01.19 |
| [III. 객체 지향 원리 적용] 3. 관심사의 분리 (0) | 2022.12.28 |